輔仁大學會計學系
公告
表格下載
輔大管理學院
EN
簡介
媒體剪報
生涯規劃
簡介
系學會
聯絡資料
獎學金
法規
榮譽榜
輔大執業會計師
課程資訊
大學部
碩士班
碩士在職專班
師資介紹
招生資訊
徵才/實習訊息
公告
表格下載
輔大管理學院
EN
EN
搜尋
搜尋
輔仁大學會計學系
2026/03/23
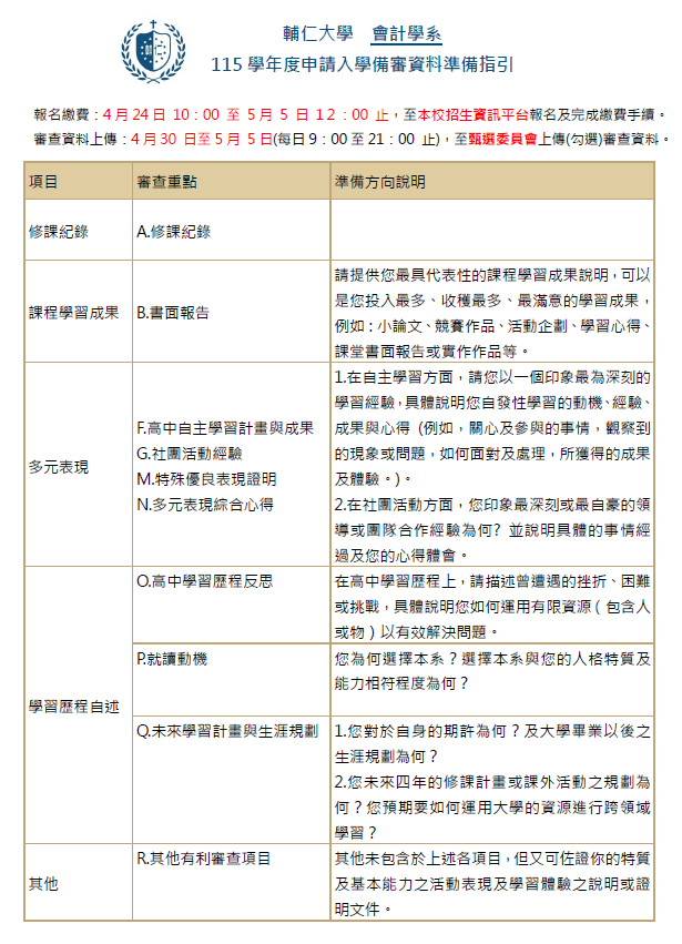
[學士班] 115學年度申請入學備審資料準備指引暨注意事項
返回公告列表
相關檔案下載
備審資料準備指引
(351.31KB)
2026/03/23
【EY】安永聯合會計師事務所2026春季校園招募 Express Yourself, Expand Your World
2026/03/23
[活動公告] 2026全國電腦稽核競賽,報名時間:即日起至 2026年03月31日(二)。詳細請參考:https://da.mcu.edu.tw/